Loading...
A Guide to the UNDP’s Social and Environmental Compliance Unit (SECU) and Stakeholder Response Mechanism (SRM)
If the United Nations Development Programme (UNDP) supported the project that is causing you harm or was implemented in violation of its environmental and social standards, you may be able to file a complaint to one or both of UNDP’s accountability offices: the Social and Environmental Compliance Unit (SECU) and the Stakeholder Response Mechanism (SRM).
What is the UNDP?
The United Nations Development Programme (UNDP) is the United Nations’ lead agency on international development, established in 1965. UNDP is headquartered in New York City, but works primarily through its offices in around 170 countries and territories.
The UNDP’s mission is to support countries and communities as they work to eradicate poverty, implement the Paris Agreement on climate change and achieve the Sustainable Development Goals (SDGs), through providing funding and technical assistance for projects in areas such as climate and environment, democratic governance, and sustainable development.
What is the UNDP accountability mechanism?
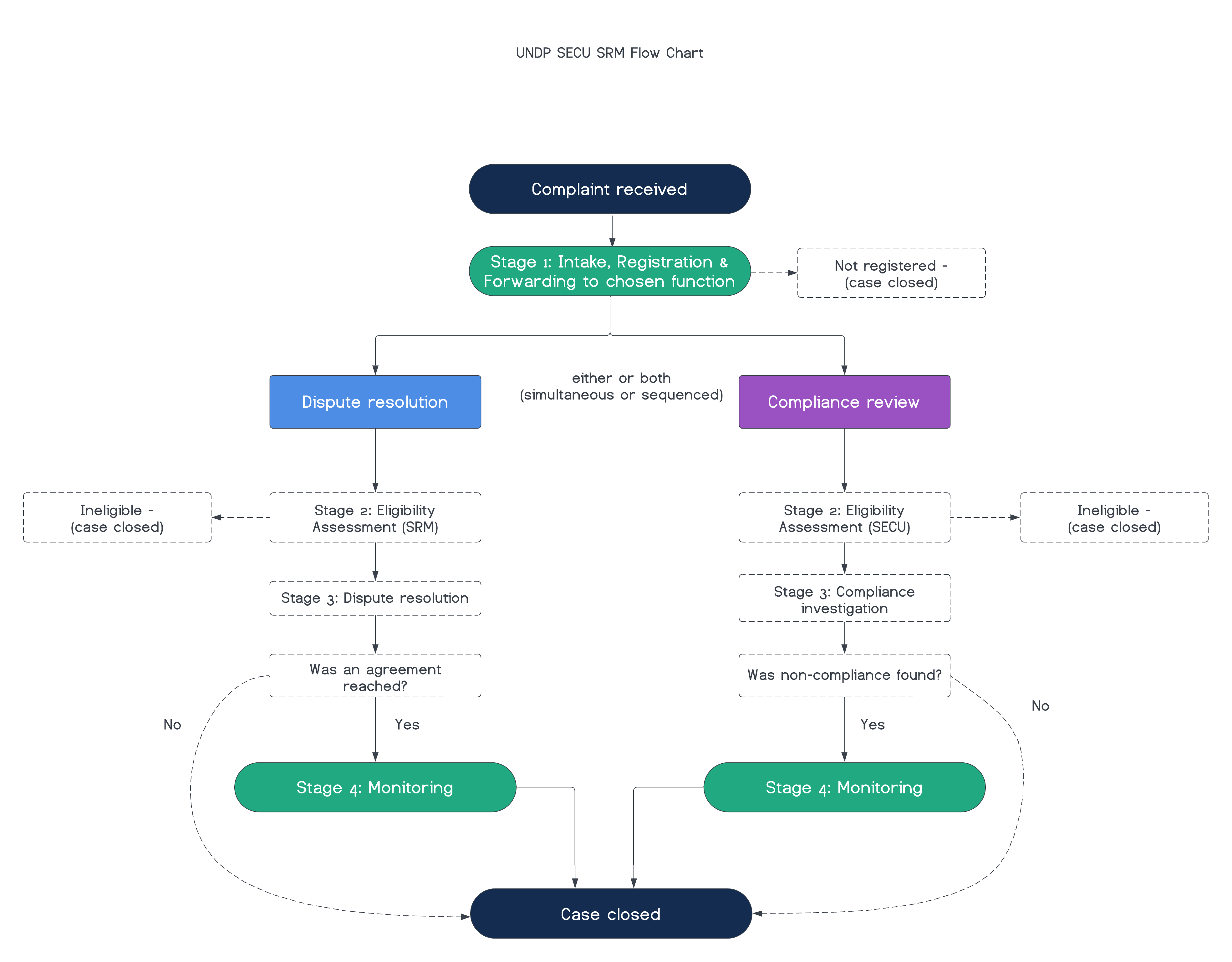
The UNDP has an accountability mechanism with two complementary functions, which were established in 2015:
- SECU: The Social and Environmental Compliance Unit which carries out the compliance review function, and assesses whether the UNDP has complied with its social and environmental commitments in the design and implementation of its projects. SECU reports through the Director of the Office of Audit and Investigations (OAI) to the UNDP Administrator.
- SRM: The Stakeholder Response Mechanism which leads the dispute resolution function, and helps facilitate dialogue between affected people and UNDP’s project teams to try to resolve concerns in a collaborative, problem-solving manner. The SRM reports through the Deputy Director of the Bureau for Policy and Programme Support (BPPS) to the UNDP Administrator.
SECU and SRM receive complaints related to the environmental and social impacts of UNDP-supported projects. If you are affected by a UNDP-supported project, you can file a complaint with SECU and/or the SRM.
As a complainant, you will be asked — at the time of filing — to decide whether you want to pursue dispute resolution, compliance review, or both. You may choose to engage one or both mechanisms; SECU and SRM operate independently and can be used at the same time or separately, depending on your needs.
Dispute Resolution
The Dispute Resolution process at the UNDP is conducted by the Stakeholder Response Mechanism (SRM), and is a voluntary dialogue process designed to help resolve concerns raised by people affected by UNDP-supported projects. The SRM does not conduct investigations or determine whether UNDP followed its rules. Instead, it helps the parties come together to discuss the issues and explore possible solutions.
Dispute resolution is a voluntary and flexible process, which can include informal exchanges, joint problem-solving, or facilitated dialogue, depending on the needs and agreement of the parties. It depends on the willingness of all parties to participate.
If an agreement is reached, the parties may choose to document it and agree on how it will be followed up. If the process fails, you may still be able to submit a separate complaint to SECU, provided it meets SECU’s eligibility criteria.
You can learn more about this phase below.
Compliance Review
The Compliance Review process at the UNDP is conducted by the Social and Environmental Compliance Unit (SECU), and focuses on assessing whether the UNDP has violated its Social and Environmental Standards (SES) or other environmental or social commitments in the design or implementation of a project.
During this phase, SECU examines whether UNDP’s actions (or failures to act) have caused, or may cause, harm, and whether that harm is linked to a breach of UNDP commitments. The process involves reviewing project documents, interviewing stakeholders, and may include a site visit.
If SECU finds evidence of non-compliance, it typically issues a Compliance Review Report with findings and recommendations for the UNDP Administrator. Recommendations may include measures to bring the project into compliance with UNDP's environmental and social commitments and/or to address harm to the environment or to affected people resulting from non-compliance with UNDP's commitments. The complainants and UNDP Management can comment on the draft report. The UNDP Administrator makes the final decision regarding what corrective or remedial actions, if any, the UNDP will take, typically through the development of a Management Action Plan. SECU will monitor those follow-up steps.
You can learn more about this phase below.
Can you complain to SECU and SRM?
Before filing a complaint, ask yourself the following questions. If your answer is yes to all of the questions, then your complaint should meet the criteria of SECU, SRM, or both. If you have any questions about the process or these eligibility criteria, SECU and SRM welcome early contact (even before filing a complaint). They can be jointly emailed at project.concerns@undp.org.
You can file a complaint if the issue relates to a project or programme that is funded, implemented, or otherwise supported by UNDP.
The connection to UNDP does not need to be direct. UNDP may be working through partners (such as governments or NGOs), but if it has oversight, management, or support responsibilities, the project can still be eligible.
If UNDP's involvement in a project or programme is not yet approved, SRM appears to have more flexibility to accept the complaint: its mandate includes "proposed" projects. A project is considered proposed once a UNDP Project Concept document and/or draft
Project Document exists.
Tip: If you are unsure whether UNDP is involved, you can describe what you know about the project and its funders. SECU or SRM can help clarify whether the complaint falls within their mandate.
UNDP’s mechanism accepts complaints from:
- Individuals, groups or communities who are experiencing, or at risk of, environmental or social harm from the UNDP-supported project or programme.
- Authorized representatives (such as NGOs, lawyers, or community leaders) with written permission to act on behalf of those affected.
You do not need to be a national of the country where the project is taking place, but you must have a connection to the harm, or potential harm, described in the complaint.
Important: Complaints cannot be submitted anonymously, but you can request confidentiality regarding your identity or sensitive information. If you fear retaliation, explain those risks in your complaint (or reach out to SECU or SRM before filing) so protective measures can be considered.
Your complaint should describe an actual or potential environmental or social impact caused by the UNDP project or programme. It is helpful to be specific about these impacts (or feared impacts) and how they relate to the UNDP project or programme.
For SECU, your complaint also needs to indicate that UNDP’s actions (or failures to act) may have caused or contributed to this environmental and social harm. A plausible link between UNDP’s conduct and the harm is needed. You do not need to cite specific policies, but it is helpful to identify, if possible, how the UNDP’s actions (or failures to act) may have violated its Social and Environmental Standards (SES) or other environmental and social commitments.
For SRM, you only need to describe your concern and, ideally, how you’d like it addressed.
For SRM, your complaint is only eligible if you have already made a good faith effort to raise your concerns with project staff or implementing partners first, unless you fear retaliation or face other barriers such as safety, language or access barriers. Explain any past efforts to raise your concerns, to support a dispute resolution process (by SRM). If you fear retaliation or are unable to engage with project staff due to safety, language or access barriers, explain those challenges in your complaint.
SECU, on the other hand, does not require you to have raised your concerns with the project team before filing. However, explaining any past efforts (or barriers you faced in trying) can help demonstrate your good faith attempts at raising issues and may support an investigation (by SECU).
Model complaint letter
Complaint filing checklist
Download checklistStrengthen your complaint by referencing UNDP policies
When filing your complaint to SECU, you may strengthen your complaint by referencing specific UNDP environmental and social policies or standards that you believe were not followed. UNDP’s Social and Environmental Standards (SES) and related policies are designed to prevent and manage risks linked to UNDP-supported activities, including protecting human rights, the environment and vulnerable communities.
SECU investigates whether UNDP has failed to comply with its environmental and social commitments, and whether that non-compliance has caused — or may cause — environmental or social harm.
Including references to these policies is optional but can strengthen your complaint by identifying how UNDP’s failure to follow its commitments has contributed to the harm you are experiencing or fear.
UNDP Policies
The UNDP requires all its projects to comply with the following requirements. These standards apply to all UNDP-supported activities, regardless of how the project is financed or who implements it.
Standard 1: Environmental Sustainability
This standard ensures that UNDP-supported projects are environmentally sound. It requires projects to identify environmental risks and impacts early, apply the mitigation hierarchy (avoid, minimize, mitigate, and offset harm), and develop Environmental and Social Management Plans (ESMPs) to track and manage those risks. Projects must consult affected people in a meaningful way, monitor their environmental performance over time, and adapt if risks change. The standard also covers pollution control, resource efficiency, and efforts to reduce long-term environmental degradation.
Show more Show lessStandard 2: Climate Change and Disaster Risks
This standard requires that projects assess climate risks and disaster vulnerabilities from the start, and take steps to avoid worsening them. Projects must support climate adaptation and low-emissions development, integrate disaster risk reduction, and ensure that any activities are compatible with international climate goals, including the Paris Agreement. Activities that increase emissions or community vulnerability must be avoided.
Show more Show lessStandard 3: Community Health, Safety and Security
Projects must protect the health and safety of affected people, particularly vulnerable groups such as women and children. This includes minimizing exposure to pollution, hazardous materials, disease, or unsafe infrastructure. Where projects involve construction or pose risks to nearby communities, they must include emergency plans and safety measures. If security forces are involved, the project must manage the risk of violence or abuse and respect local norms.
Show more Show lessStandard 4: Cultural Heritage
UNDP-supported projects must safeguard cultural heritage—both physical (such as sacred sites or artifacts) and intangible (such as practices, languages, and traditions). Projects must assess any potential risks to heritage and work to avoid or minimize harm. Affected communities must be consulted and involved in decisions. Where Indigenous Peoples’ heritage is involved, Free, Prior and Informed Consent (FPIC) must be obtained before proceeding.
Show more Show lessStandard 5: Displacement and Resettlement
UNDP aims to avoid forced resettlement. When displacement cannot be avoided, projects must provide compensation at full replacement cost, restore or improve people’s livelihoods, and offer secure housing. Particular care must be taken to protect the rights of vulnerable people, such as women, Indigenous Peoples, and the landless. Projects must consult affected people throughout the process, obtain FPIC where required, and provide accessible grievance mechanisms and monitoring.
Show more Show lessStandard 6: Indigenous Peoples
This standard affirms the rights of Indigenous Peoples and requires that their identities, cultures, and institutions be respected and protected. Projects must identify Indigenous Peoples early, consult them meaningfully, and obtain FPIC before moving forward with any activity that affects their land, resources, culture, or livelihoods. Projects should ensure Indigenous communities benefit from development, rather than being harmed or excluded.
Show more Show lessStandard 7: Labour and Working Conditions
UNDP-supported activities must promote fair and safe working conditions. This includes prohibiting child labor and forced labor, providing decent wages and non-discriminatory employment, and protecting the health and safety of workers. Projects must respect workers’ rights to organize and access grievance mechanisms without retaliation or discrimination.
Show more Show lessStandard 8: Gender Equality and Women’s Empowerment
Projects must actively promote gender equality and women’s rights. This includes conducting a gender analysis, involving women in project design and decision-making, and ensuring that benefits are equitably shared. Projects must not reinforce harmful gender stereotypes or inequalities. Where there is a risk of gender-based violence, projects must have prevention and response measures in place.
Show more Show lessStandard 9: Biodiversity Conservation and Sustainable Natural Resource Management
This standard protects ecosystems and the people who depend on them. Projects must avoid the degradation of natural or critical habitats and promote the sustainable use of biodiversity and natural resources. They must respect ecosystem services, apply the precautionary principle, and take steps to protect endangered species and sensitive ecological areas.
Show more Show lessProgramming Principles
In addition to the project-level standards, the SES also sets out broader programming principles that apply to all UNDP-supported activities (Part A). These programming principles include:
- Leave No One Behind: As an overarching programming principle, leaving no one behind requires UNDP to prioritize its programmatic interventions to address the situation of those most marginalized, discriminated and excluded, and to empower them as active agents of the development
process. - Human Rights: UNDP is is committed to supporting “universal respect for, and observance of, human rights and fundamental freedoms for all." As part of this commitment, UNDP must refrain from providing support for activities that may contribute to violations of a State’s human rights obligations and the core international human rights treaties. UNDP programmes and projects are required to be informed by human rights analysis, including from the UN human rights mechanisms.
- Gender Equality and Women's Empowerment: UNDP recognizes gender equality as a fundamental human rights. UNDP programmes and projects must be informed by gender analysis in their design and implementation. UNDP must identify and integrate the different needs, constraints, contributions and priorities of women, men, girls and boys into its programming. UNDP must ensure that its programmes and projects do not discriminate against women or girls or reinforce gender-based discrimination and/or inequalities. Women must be able to participate meaningfully and equitably, have equal access to programme and project resources, and receive comparable social and economic benefits. UNDP must also identify and address any risk of potential exposure of affected people to gender-based violence (GBV) and other abuse that may occur in connection with any of its supported activities. This includes a zero-tolerance policy for sexual exploitation and abuse involving UNDP personnel as well as personnel of the UNDP implementing partner and responsible parties.
- Sustainability and Resilience: In addition to the obligations already set out at the project-level, UNDP seeks to support Countries and implementing partners to identify opportunities to advance sustainability and resiliency dimensions of development initiatives and to strengthen environmental management and protection. UNDP commits to ensuring that supported programmes and projects enhance climate resiliency and avoid unwarranted increases in greenhouse gas (GHG) emissions, instead enhancing eciency and reducing GHG intensity.
- Accountability: UNDP does not support activities that do not comply with national law and obligations under international law, whichever is the higher standard. UNDP commits to promoting accountability to programme and project stakeholders by (i) enabling active local community engagement and participation in decision-making, particularly those at risk of being left behind; (ii) ensuring transparency of programming interventions through provision of timely, accessible and functional information regarding supported activities, including on potential environmental and social risks and impacts and management measures; (iii) ensuring stakeholders can communicate their concerns and have access to rights-compatible complaints redress processes and mechanisms (including UNDP's SECU and SRM); and (iv) ensuring effective monitoring—and where appropriate, participatory monitoring with stakeholders—and reporting on implementation of social and environmental risk management measures.
This procedure guides the project screening process, including how UNDP decides which Social and Environmental Standards will be applied. We recommend including this procedure if the UNDP has failed to refer to or consider a specific Standard that you think is relevant to the project.
UNDP's SECU can consider any relevant UNDP environmental and social commitments, including those contained in other policy documents, such as UNDP's Private Sector Due Diligence Policy.
After filing your complaint, it is first reviewed for completeness by the SECU or SRM team, depending on which function you have selected (or both, if applicable). There is no centralized intake office; instead, complaints are submitted directly to SECU (for compliance review) and/or SRM (for dispute resolution). If you have not indicated a preference for either dispute resolution (SRM) or compliance review (SECU), the offices will jointly discuss those options with you. Once a process choice is made, the complaint will be registered with the relevant office. SECU and SRM are functionally separate but may coordinate when both functions are requested.
After registration, your complaint enters the eligibility screening stage. Each function conducts its own assessment.
SECU: Will determine whether the complaint meets its eligibility criteria by verifying that:
- The complaint involves a UNDP-supported project or programme.
- The harm described is environmental or social in nature.
- The harm appears linked to actual or potential non-compliance with UNDP’s social and environmental commitments.
If a complaint meets these conditions, SECU proceeds to a compliance review. If it does not, SECU will notify the complainant with a written explanation.
SRM: Will determine whether the complaint meets its criteria by verifying that:
- The complaint involves a current or proposed UNDP project.
- Explain how you have been experiencing or may experience harmful socio-economic or environmental impacts from the UNDP project.
- Indicate what steps you have already taken to resolve the complaint, such as communicating with the client, the project manager, the project board, or a grievance mechanism. A complaint may be found ineligible if no prior good faith effort has been made. This requirement will be waived if your complaint raises fears of retaliation that prevent such attempts at resolution.
In developing response options, the SRM consults directly with the country office, and the country office may then have the “default” responsibility for leading the UNDP response.
If the complaint is found to be ineligible for one process (SECU or SRM), it may still be eligible for the other and, if the complainant agrees, may be referred to that function.
Once your complaint moves forward, it enters the substantive phase: which involves either dispute resolution or compliance review, depending on your chosen function. In some cases, both functions may happen simultaneously or sequentially.
Dispute Resolution
Dispute resolution is a voluntary process where the SRM helps facilitate a “problem-solving” process between you (the complainant) and the project promoter (the organization implementing the project).
This process can involve dialogue, mediation, joint fact-finding or other collaborative steps. This process can and should be designed and implemented together. The aim of a dispute resolution is to reach an agreement between all the parties, and find a mutually agreeable solution to your concerns.
Voluntary: Since dispute resolution is voluntary, any party can choose not to participate and participation requires consent from all involved. If parties agree to participate, communities can share their concerns about the project directly with UNDP’s client, and advocate for specific solutions to their concerns.
Outcome: If the parties reach an agreement, the SRM may help them in documenting the outcomes and determining how progress will be monitored. If no agreement is reached or the process is terminated early, the complainant may choose to pursue compliance review with SECU (if they have not already done so), provided eligibility criteria are met.
For more details on the dispute resolution process, refer to the UNDP Stakeholder Response Mechanism Guidance.
Compliance Review
Compliance review is a fact-finding process where SECU investigates whether the UNDP followed its own environmental and social policies.
After deciding on eligibility, SECU will develop and publicly release a draft investigation plan (described by SECU as a "Terms of Reference"). Interested stakeholders and the public will be able to comment on this plan. Once approved, SECU will begin the investigation process. This involves reviewing project records, conducting interviews with relevant stakeholders and possibly conducting site visits. SECU does not assess the conduct of third parties; its role is to assess UNDP’s own compliance with its responsibilities. In urgent cases, SECU may recommend temporary measures, such as suspending financial disbursements, to prevent imminent, irreversible harm.
After investigating, SECU prepares a draft compliance review report with findings and any recommendations to bring UNDP into compliance with social and environmental commitments and/or to mitigate harm to the complainants. These are shared with the Director of the OAI. After his/her review, the report will be released to the complainant, UNDP staff, and the public for comment (unless confidentiality has been requested). SECU will put together and review comments received during the public comment period, publish comments that aren’t confidential or sensitive, and respond to these comments alongside the final report.
SECU will then submit its final report to the Director of OAI, who will submit it to the UNDP Administrator. After receiving the final Compliance Review Investigation report, the UNDP Administrator will expeditiously make a final decision regarding what steps, if any, UNDP will take to bring the project or programme into compliance and/or mitigate any harm to the complainants or other affected persons, as appropriate. SECU will forward the UNDP Administrator‘s decision to the complainants, publicly release the decision on its case registry, and announce the decision on SECU’s website.
Note: In some cases, SECU may initiate investigations on its own, even without a complaint, particularly for high-risk projects where affected communities may face barriers to filing.
For more details on the compliance review process, refer to the UNDP Social and Environmental Compliance Unit Investigation Guidelines.
If your complaint goes through a dispute resolution process and results in an agreement, or identifies non-compliance during a compliance review, then the complaint may enter a monitoring phase.
Dispute Resolution
If the SRM process leads to an agreement, the parties may jointly agree on how implementation will be monitored. The SRM team may support follow-up discussions and track progress, but there is no fixed monitoring timeframe built into the process. The SRM will issue a monitoring report at least annually until the agreement has been fully implemented. All monitoring plans and reports will be available to the complainants and the public on the SRM website.
Compliance Review
If SECU finds that UNDP was not in compliance with its policies, the UNDP administrator will make a decision as to what steps UNDP will take to bring the project or programme into compliance and/or to address the harm to complainants or other affected persons. Those actions will usually be formalized in a Management Action Plan.
SECU will keep the case open and monitor the remedial measures taken by UNDP. While SECU does not have enforcement powers, it will follow up on the implementation of the actions the UNDP Administrator has committed to.
This monitoring may involve progress reports, onsite inspections and correspondence with the community.
SECU closes a case once it considers UNDP's follow-up actions to be complete.
Comparison to best practice
Independence: SECU’s reporting line is not independent from bank management; it reports to the Director of the Office of Audit and Investigations, which then reports to the UNDP Administrator.
Independence: SRM’s reporting line is also not independent from bank management; its roles and responsibilities are dispersed among country offices, regional bureaux and hubs, and the Bureau of Policy and Programme Support.
Transparency: SECU makes complaints, eligibility reports, final compliance reports, and follow-up monitoring reports public.
Transparency: SRM makes follow-up monitoring reports public, and may publish summaries and outcomes of dispute resolution processes but only with the parties’ consent.
Remedy: SECU can make recommendations for corrective actions to address areas of non-compliance, but it does not explicitly have a mandate to recommend remedy for affected communities.
Transparency: SRM policies do not clearly state whether complaints, eligibility reports, or dispute resolution reports will be made public.
A look at the data
We have brought together some charts, based on the latest data available in the Complaint Dashboard, to offer a deep dive into the UNDP, SECU and SRM’s performance.
Complaint Outcomes
Eligibility
Dispute Resolution Outcomes (when undertaken)
Compliance Review Findings (when undertaken)
Complaint issues
Complaint sectors
Recommendations to improve SECU and SRM
SECU should have a direct reporting line to the UNDP Administrator. Currently, it is required to seek approval from the UNDP Office of Audit and Investigations (OAI) on procedural and investigative matters that should be left strictly to SECU’s discretion. This compromises the perception of SECU’s independence, as well as its ability to meet procedural deadlines and promptly relay urgent matters to the UNDP Administrator. (GPP 5)
SECU and SRM should more effectively interact to facilitate remedy. The SRM should be better resourced and more independent so that it is an effective avenue for communities to resolve their concerns. (GPP 38)
SECU should have a stronger advisory function. It should have the ability to provide advice directly to the UNDP Administrator on ways for UNDP to improve its environmental and social due diligence and performance. (GPP 71)
SECU and SRM: https://www.undp.org/secu-srm
Further emails:
SECU: secuhotline@undp.org
Email:
project.concerns@undp.orgWhatsApp:
001 (917) 207 4285Attn: SECU/SRM, OAI, UNDP
1 U.N. Plaza, 4th Floor
New York, NY USA 10017
Date Last Updated: Feb. 16, 2026