Loading...
A Guide to the ADB Accountability Mechanism (ADB-AM)
If the Asian Development Bank (ADB) funded or supported the project that is causing you harm, you may be able to file a complaint with their accountability mechanism, the ADB Accountability Mechanism (ADB-AM).
What is the ADB?
The Asian Development Bank (ADB) is a regional, multilateral development bank that is made up of 69 member countries, 49 from Asia and 20 from outside of Asia. It is headquartered in Manila, Philippines.
The ADB’s mission is to alleviate poverty in Asia and the Pacific through loans, technical assistance, grants, guarantees and investments intended to create economic growth.
What is the ADB Accountability Mechanism?
The ADB has an independent accountability mechanism: the Accountability Mechanism (ADB-AM). The ADB-AM was established in 2003, a restructure of the ADB’s original accountability mechanism, the Inspection Function, which was established in 1995. The ADB-AM’s dispute resolution (known as problem-solving at the ADB-AM) function is led by the Special Project Facilitator (SPF), and its compliance review function is led by the Compliance Review Panel (CRP).
The ADB-AM receives complaints related to the environmental and social impacts of ADB-supported projects. If you are affected by an ADB-supported project, you can file a complaint with the ADB-AM.
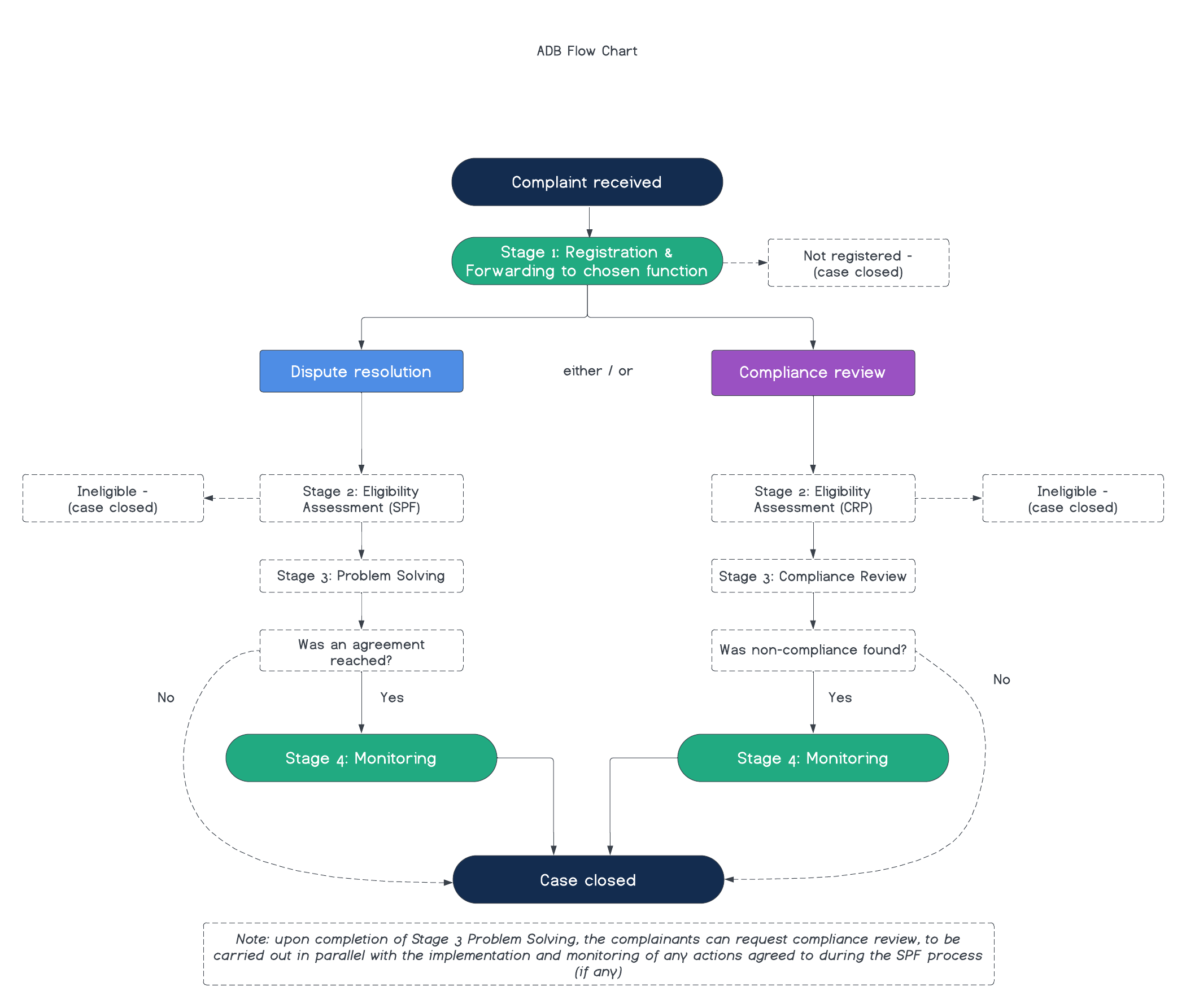
The ADB-AM has two separate functions to try to resolve the complaint: dispute resolution (known as problem solving) and compliance review Unlike some other accountability mechanisms, the ADB-AM does not conduct a single, centralized eligibility screening at the outset. As a complainant, you will be asked - at the time of filing - to decide whether you want to pursue dispute resolution or compliance review. You will only be able to select one. Your complaint will then be forwarded to the function you selected, and eligibility is assessed separately by either the SPF for dispute resolution or the CRP for compliance review. Each function has its own criteria and process for determining whether a complaint is eligible to proceed. You can learn more about these two processes below and consider which might best suit your goals.
NOTE that, due to important differences in the eligibility rules for each function relating to second or subsequent complaints, if you are interested in utilizing both the dispute resolution and compliance review functions, it is best to start with dispute resolution, as discussed further below.
Dispute Resolution
The ADB-AM's voluntary dispute resolution process, known as “problem-solving”, aims to resolve issues collaboratively. At the ADB-AM, this phase is facilitated by the Special Project Facilitator (SPF). The SPF facilitates dialogue, negotiation, and joint fact-finding between the affected communities and the project promoter to reach a mutually acceptable solution to the concerns raised by complainants.
Dispute resolution is a flexible process and depends on the willingness of all parties to participate; either party may withdraw at any time. If an agreement is reached, the SPF will formalize any agreed actions in writing and monitor their implementation.
When the dispute resolution process has been completed (with or without any agreement), you may be able to refile the complaint and seek compliance review, as discussed further below.
You can learn more about this phase below.
Compliance Review
The Compliance Review process at the ADB-AM is conducted by the Compliance Review Panel (CRP), and focuses on assessing whether the ADB has complied with its policies, including its environmental and social standards.
During this phase, the CRP investigates whether any non-compliance by the ADB contributed to the harm alleged in the complaint. The findings are compiled in a Compliance Report.
ADB Management is required to respond to the report and propose actions to address the findings. The CRP then monitors the implementation of these actions.
You can learn more about this phase below.
Can you complain to the ADB-AM?
Before filing a complaint, ask yourself the following questions. If your answer is yes to all of the questions, then you can complain to the ADB-AM.
The ADB-AM accepts complaints about ADB-supported projects under the following conditions:
- The project must be financed, supported, or administered by the ADB (or proposed to be).
- The complaint must be filed within two years of the loan or grant closing date. The ADB-AM does not require the ADB to have an ongoing financial interest in the project at the time of the complaint.
Tip: You can check a project’s status and closing date on the ADB's project page, via an Access to Information request, or contact the ADB-AM directly for help.
The ADB-AM accepts complaints from:
- Two or more individuals, or an entire community, who are experiencing (or at risk of experiencing) harm as a result of an ADB-supported project. This harm must be material and direct, meaning that it affects them in a concrete, personal way. Complaints from individuals or groups that are not directly affected, or who cannot clearly demonstrate the link between the project and the harm, may be found ineligible. In some cases, such as biodiversity loss or climate change, you can argue that the harm affects everyone.
- Authorized representatives can file a complaint on behalf of affected individuals or communities. If a local representative cannot be found, a non-local representative may file a complaint if the SPF or CRP agrees.
Important: Complaints cannot be submitted anonymously, but you can request confidentiality regarding your identity or sensitive information. If you fear retaliation, notify the ADB-AM immediately to discuss protective measures.
The ADB-AM considers complaints related to ADB's actions (or inaction) in the course of formulating, processing, or implementing ADB-assisted projects (other than procurement, fraud, or corruption which are handled by other offices at the ADB).
For the compliance review function (only), the concerns raised by the complaint must include or indicate allegations of non-compliance by the ADB with its operational policies and procedures, such as its Safeguard Policy Statement or Access to Information Policy.
The ADB-AM requires complainants to make “good faith efforts” to resolve the issue with the ADB Operations Department before filing a complaint. Although it does not require it, the ADB-AM also encourages complainants to first address their problems with the project-level grievance redress mechanisms, to facilitate prompt problem solving on the ground.
It is critical that you provide evidence of your efforts to raise the issue with the ADB (and company staff if you have reached out to them), e.g. copies of any correspondence (even if they are unanswered), meeting notes, or responses you received (if any).
If you fear that engaging with the ADB could lead to retaliation or endanger you or your community’s safety, we understand that you may proceed straight to filing a complaint to the ADB-AM. In this case, clearly explain the safety risks you are facing in your complaint document. ADB has stated that it has no tolerance for retaliation.
What counts as “good faith efforts” to resolve the issue?
Before the ADB-AM can consider your complaint, it must decide whether you made “reasonable” efforts to resolve the problem directly with the ADB before filing the complaint. This is often referred to as the “good faith” requirement.
ADB Management often argues that complaints are ineligible because complainants failed to meet this requirement - even in cases where the ADB itself has not responded. To strengthen your case and reduce risk of dismissal on these grounds, it is important to document your outreach carefully and explain any obstacles you faced in attempting to engage with the ADB.
While the ADB-AM does not offer a strict checklist of what counts as “reasonable” efforts, based on past cases and our own experience, we recommend the following:
- Direct communication with a full-time ADB staff member: You must make a serious attempt to contact the ADB itself - not just the project company, contractors, consultants, courts, government agencies, or national grievance mechanisms. We recommend that you contact the Responsible ADB Project Officer, whose name can be found on the ADB's project page, or through the Access to Information process. Some email addresses for senior staff can be found on the ADB’s website. If you cannot find the email address for the responsible project officer, or if you are unsure who to email, you can email amcro@adb.org and request that your complaint be forwarded to the relevant ADB project team.
- Follow-up if you don’t get a response: If your initial message does not receive a response, we recommend that you follow up at least once and keep a record of your attempts. Although this is not strictly required by the ADB-AM’s policy, it helps demonstrate that you have made genuine efforts to engage.
- Allow a reasonable time for ADB to respond: The ADB-AM expects that complainants give the ADB a “reasonable opportunity to respond” before concluding that outreach efforts have failed. We suggest waiting at least one month for a response before filing your complaint. If your complaint is urgent, you can file a complaint sooner, but make sure to explain the urgency in your complaint.
- Raise the same issues with ADB that you will raise in your complaint: Try to include all of your concerns in your correspondence with the ADB that you plan to raise with the ADB-AM. If you raise additional concerns in your complaint that were not part of your previous outreach to the ADB, the ADB-AM may decide that you have not met the “good faith” requirement for those new issues.
- Note any barriers you faced in contacting the ADB: If circumstances made it difficult for you to contact the ADB, please explain those in your complaint. The ADB-AM can consider such barriers when deciding whether your efforts were “reasonable”. Examples of barriers include: limited access to the internet/WiFi or phone access; long distances from the nearest ADB office; any language or literacy challenges; and any safety risks or fear of retaliation.
- You can skip direct engagement in cases of safety risks or fear of retaliation: If you fear engaging with the ADB could lead to retaliation or endanger you or your community’s safety, we understand that you may proceed straight to filing a complaint to the ADB-AM. In this case, clearly explain these risks in your complaint.
- Efforts at other levels may still support your case: While the project-level grievance redress mechanism (GRM) is not a substitute for engaging with the ADB directly, using the GRM may still be helpful in demonstrating your overall efforts to resolve the issues. If your experience with the GRM was negative or ineffective, we recommend that you include this information in your complaint. It can help explain why you are now turning to the ADB-AM.
- Still have questions? If you have any questions or concerns about satisfying this “good faith” requirement, you are welcome to reach out to us for advice at advice@accountabilitycounsel.org.
If there is a prior complaint about the same project (whether filed by you or by another set of complainants), there are additional rules about filing a further complaint. These rules are different for dispute resolution (with the SPF) and for compliance review (with the CRP).
For dispute resolution:
- The SPF will not accept complaints that have been previously dealt with by the SPF, unless there is new evidence not previously available to the complainants. If the prior complaint is still ongoing/under review, the SPF will also consider whether the two complaint processes can be "readily consolidated"; this will typically be easier when the prior complaint process is at an earlier stage where merging does not disrupt the process.
- The SPF will not accept complaints that are being, or have been, dealt with by the CRP (including those that have completed the compliance review process) — unless the CRP found the complaint ineligible for compliance review.
For compliance review:
- The CRP will not accept complaints that have been previously dealt with by the CRP, unless there is new evidence not previously available to the complainants. If the prior complaint is still ongoing/under review, the CRP will also consider whether the two complaint processes can be "readily consolidated"; this will typically be easier when the prior complaint process is at an earlier stage where merging does not disrupt the process.
- The CRP will not accept complaints that are actively being handled by the SPF, up until the SPF submits a report signalling the completion of the dispute resolution process (with or without an agreement). After this dispute resolution report is submitted, the complainants can file a second complaint seeking compliance review if they continue to have serious concerns about compliance issues. This compliance review can take place alongside the implementation and monitoring of any remedial actions agreed to during the dispute resolution process (if any).
Tip: Because of the differences between these rules for each function, if you are interested in utilizing both the dispute resolution and compliance review functions, it is best to start with dispute resolution.
Model complaint letter
Complaint filing checklist
Download checklistStrengthen your complaint by referencing ADB policies
When filing your complaint to ADB-AM, you may strengthen your complaint by referencing specific ADB policies that you believe were violated. ADB’s environmental and social safeguards are designed to identify and mitigate risks associated with bank activities, with an overarching goal of preventing environmental and social harms.
The ADB-AM receives complaints related to environmental and social impacts caused by ADB-assisted projects. Complaints must demonstrate that ADB has failed to comply with its policies or procedures, resulting in direct, material harm. You can reference the ADB’s Safeguard Policy Statement and Access to Information Policy.
The ADB has recently approved the 2024 Environmental and Social Framework. This framework will apply to new projects approved after January 2026. Until then, the Safeguard Policy Statement below applies.
Including references to these policies is optional but can strengthen your complaint by identifying clear grounds for ADB’s accountability.
ADB Policies
The ADB requires its projects to comply with the following requirements:
Safeguard Requirement 1: Environmental Safeguards
This standard ensures that projects are environmentally sustainable by requiring environmental impact assessments to identify, avoid, or mitigate environmental impacts and risks. Projects must adopt a mitigation hierarchy—avoiding, minimizing, mitigating, or offsetting impacts—and include an Environmental Management Plan (EMP) with mitigation measures, monitoring frameworks, and institutional arrangements. Meaningful consultation with stakeholders is required throughout the project lifecycle, alongside clear grievance mechanisms and robust monitoring to manage environmental risks.
Show more Show lessSafeguard Requirement 2: Involuntary resettlement
This standard addresses the physical and economic displacement of people caused by projects, aiming to avoid resettlement wherever possible. Where unavoidable, it ensures displaced persons receive compensation at full replacement cost, are offered livelihood restoration or improvement, and benefit from meaningful consultation. Projects must develop a Resettlement Plan to mitigate impacts, prioritize vulnerable groups, and include accessible grievance mechanisms and rigorous monitoring to ensure compliance and outcomes.
Show more Show lessSafeguard Requirement 3: Indigenous people
This standard protects Indigenous Peoples by ensuring respect for their identity, culture and rights while providing culturally appropriate benefits. Projects must:
- Conduct meaningful consultation with Indigenous Peoples throughout the project lifecycle.
- Avoid or minimize harm to lands, livelihoods, and cultural practices, with compensation or mitigation if impacts occur.
- Obtain Free, Prior, and Informed Consent (FPIC) for activities involving displacement, resource use, or cultural heritage.
- Develop an Indigenous Peoples Plan (IPP) to address impacts and ensure benefit-sharing.
- Establish an accessible grievance redress mechanism for affected communities.
Safeguard Requirement 4: Special requirements for different financing modalities
This standard ensures ADB’s environmental and social safeguards are applied consistently across various finance modalities and products:
- Financial Intermediaries (FIs): FIs must establish an Environmental and Social Management System (ESMS) to assess and manage risks for subprojects, ensuring compliance with ADB safeguards.
- Programmatic and Sector Lending: Frameworks are required to guide subproject screening, impact assessments, and safeguard planning. Meaningful consultation and capacity-building measures are integrated.
- Multitranche Financing Facilities (MFFs): Safeguard frameworks ensure consistent application of ADB policies across projects approved over time.
- Emergency Assistance Loans: Safeguard requirements may be streamlined during urgent situations, with frameworks addressing risks as components are implemented.
- Corporate Finance: Companies seeking general financing must undergo corporate audits of their environmental and social systems to address risks and compliance with ADB standards.
ADB’s Access to Information Policy aims to enhance transparency and public accountability by maximizing access to information about its operations, while protecting legitimate confidentiality. The policy defines guidelines for the disclosure of project documents, decision-making processes, and operational information. It also establishes accessible procedures for stakeholders to request information, address concerns, and seek reviews of decisions regarding information disclosure.
After filing your complaint, the Complaint Receiving Officer (CRO) of the ADB-AM will review it and decide whether the complaint meets the minimum criteria for registration:
- Two complainants: For a complaint to be registered, it must contain the names and contact details for at least two complainants who are, or fear being harmed, by an ADB-financed project.
- Project details: Identification of the ADB-financed project, including its name and location. The project must be active or closed within the past two years. You may also submit complaints about proposed (but not yet approved) projects. If you do not know the exact name of the ADB project, give such details as the location and description of the project, and ask for the support of the ADB AM Complaint Receiving Officer to help you identify it.
- Concern about the ADB's actions: The complaint must raise concerns about the ADB's actions (or inaction) in the course of preparing or implementing the ADB project. If the complaint relates to issues outside the scope of the ADB-AM (e.g. procurement or corruption), the CRO may forward your complaint to another ADB department or office to address those issues.
The CRO may ask you for additional information like whether or not you request confidentiality, your choice of function, whether you have made good faith efforts to resolve your issues with the ADB Operations Department.
If your complaint meets these minimum requirements, the CRO will include it in the AM Complaints Registry and forward it to your chosen function: either the Special Project Facilitator (SPF) for dispute resolution/problem solving or the Compliance Review Panel (CRP) for compliance review. Note: registration of your complaint does not mean that your complaint is eligible for further action. Eligibility is assessed separately by the SPF or CRP.
If your complaint does not meet the minimum criteria for filing, the CRO will notify you.
After the CRO forwards your complaint to the SPF or CRP, your complaint enters the initial assessment stage. At the ADB-AM, there is no centralized eligibility assessment: instead, the complaint is forwarded to the relevant function(s), and each will conduct its own eligibility screening to understand the complaint and decide the next steps. The process includes: reviewing project documents and speaking with relevant parties; and determining complaint eligibility.
After receiving the complaint forwarded by the CRO, the SPF will determine whether the complaint is eligible for Problem Solving (a form of dispute resolution), and the CRP will determine whether the complaint is eligible for Compliance Review. This eligibility assessment includes:
- Attempted resolution: The ADB-AM requires complainants to make prior good faith efforts to resolve their concerns directly with the ADB (mandatory except in cases with safety risks or fear of retaliation) and the project-level grievance mechanism (optional) before escalating the issue to the ADB-AM. If this step has already been taken and was unsuccessful, you should explain this when submitting your complaint.
- Prior complaints:
- With the same function: If the same function (SPF or CRP) has already reviewed the issues in a prior complaint, there must be new evidence or circumstances that were not available at the time of the initial complaint, in order to accept a new complaint (with that same function). If the prior complaint is still ongoing/under review, the SPF or the CRP will also consider whether the two complaint processes can be "readily consolidated"; this will typically be easier when the prior complaint process is at an earlier stage where merging does not disrupt the process.
- With a different function: The SPF will also not consider complaints previously dealt with by the CRP, unless the CRP found the complaint ineligible for a compliance review process. However, in contrast, the CRP can conduct a compliance review once a dispute resolution/SPF process is complete, if the complainants continue to have serious concerns about compliance issues.
- Non-compliance: Before a complaint is found eligible for the Compliance Review function, the CRP will assess whether: (i) there is evidence that the ADB has failed to comply with its environmental and social safeguard policies; (ii) there is evidence that the noncompliance has caused, or is likely to cause, direct and material harm to project-affected people; and (iii) the noncompliance is serious enough to warrant a compliance review.
- Problem-solving: If problem-solving is desired, the SPF will ask whether its involvement could be useful to resolve the concerns raised by the complaint.
If your complaint is deemed ineligible for either function, you will be informed of the decision and the reasons behind it.
Once your complaint moves forward, it enters the substantive phase: which involves either dispute resolution (known as problem solving at the ADB-AM) or compliance review, depending on your chosen function.
Dispute Resolution
Dispute resolution is a voluntary process where the SPF helps facilitate a “problem-solving” process between you (the complainant) and the project implementer.
This process can involve dialogue, mediation, information sharing, negotiation, or joint fact-finding. This process can and should be designed and implemented together. The aim of a dispute resolution is to reach an agreement between all the parties, and find a mutually agreeable solution to your concerns.
Voluntary: Since dispute resolution is voluntary, any party can choose not to participate and participation requires consent from all involved. If parties agree to participate, communities can share their concerns about the project directly with ADB’s client, and advocate for specific solutions to their concerns.
Outcome: If the parties reach an agreement, the SPF will help them to formalize those solutions in a signed agreement and will monitor its implementation. If no agreement is reached, or if any of the parties withdraws from the process, the SPF will close the case and submit a completion report.
Once this completion report is submitted, the complainants can re-file their complaint seeking compliance review, if they continue to have serious concerns about compliance issues. This compliance review process can take place alongside the implementation and monitoring of any actions agreed to during the SPF process (if any). If you wish to do this, discuss your preference with the SPF and the CRO; a simple email, rather than formal re-filing, may be sufficient.
For more details on the dispute resolution process, refer to the ADB Accountability Mechanism Policy.
Compliance Review
The compliance review is a fact-finding process where the CRP investigates whether the ADB followed its policies when financing the project.
If at the assessment stage the CRP determines that an investigation is warranted, the CRP conducts a full investigation, including stakeholder consultations, site visits (if feasible), and technical assessments. The CRP will conduct a review of ADB’s compliance with its policies, focusing on harm linked to non-compliance.
After investigating, the CRP prepares a compliance report with findings and conclusions.
ADB Management will respond with an action plan for corrective actions (to be approved by the Board), and the CRP will monitor its implementation.
For more details on the compliance review process, refer to the ADB Accountability Mechanism Policy.
If your complaint goes through a dispute resolution process and results in an agreement, or identifies non-compliance during a compliance review, then the complaint enters a monitoring phase.
Dispute Resolution
If an agreement is reached, the SPF will monitor its implementation for up to two years. The SPF will set timelines, indicators and goals for monitoring and will regularly report on progress.
Cases are closed once the SPF determines that the commitments made by parties in the agreement have been fully implemented.
Compliance Review
If non-compliance is identified, the CRP will issue a compliance report. ADB Management will prepare an action plan, in agreement with the borrower, with remedial actions to address the findings, which must be approved by the ADB Board. The CRP will monitor the implementation of this action plan for up to three years, providing annual monitoring reports and keeping the case open until full implementation is confirmed.
Comparison to best practice
Independence: The SPF’s reporting line is not independent from bank management; it reports to the President.
Independence: The CRP’s reporting line is independent from bank management; it reports to the Board through the Board Compliance Review Committee.
Transparency: The ADB-AM makes complaints, eligibility reports, final compliance reports, dispute resolution reports and follow-up monitoring reports public.
Remedy: There are no explicit provisions empowering the CRP to make recommendations for corrective measures to address areas of non-compliance, and it does not explicitly have a mandate to recommend remedy for communities.
A look at the data
We have brought together some charts, based on the latest data available in the Complaint Dashboard, to offer a deep dive into the ADB and ADB-AM’s performance.
Complaint Outcomes
Eligibility
Dispute Resolution Outcomes (when undertaken)
Compliance Review Findings (when undertaken)
Complaint issues
Complaint sectors
Recommendations to improve the ADB-AM
The problem solving function should be made independent of management, similar to the compliance review function. (GPP 5)
Complainants should not be required to raise their complaint to ADB Operations Department or the borrower before approaching the AM. (GPP 32)
Complainants should have the ability to choose their representatives without limitations. (GPP 35)
The CRP should have the authority to proceed with compliance investigations, without needing authorization from the Board. (GPP 46)
Asian Development Bank Accountability Mechanism: https://www.adb.org/who-we-are/accountability-mechanism/how-file-complaint
To send complaints:
amcro@adb.orgWhatsApp:
+63 999 999 1728Online complaint form:
https://www.adb.org/sites/default/files/page/632461/am-complaint-form.docxComplaint Receiving Officer
Accountability Mechanism
Asian Development Bank
6 ADB Avenue, Mandaluyong City 1550
Metro Manila, Philippines
Date Last Updated: Feb. 16, 2026